跳至内容
  • 首页
  • 采购招标
  • 产品规格
  • 行业报告
  • 科研探索
  • 程序开发
  • 美国专利
  • XR工厂
  • Meta财报
  • Steam报告
  • GDC报告
01ec10ec14149e6bbc5f7ae9fe1b6f20-thumb-standard

采购招标

2025年12月10日 ovaliu

新疆华电西黑山发电公司招标VR体验室建设项目

aafef3647dbe397601c2523aacb1c9a3-thumb-standard

采购招标

2025年12月10日 ovaliu

平度市技师学院21万元采购美发专业VR虚拟影像教学系统

0dc21b8b44b83829199c79fb71d0acb1-thumb-standard

采购招标

2025年12月10日 ovaliu

武汉科技大学187.8万元建设VR智慧实训室和五轴增减材混合制造教学平台

d135649e3544e93f119c2a1729085b54-thumb-standard

采购招标

2025年12月09日 广东客

长春市朝阳区人民检察院23万元采购VR法治学习机

7ef3e18dcb4de5bb644f3e38ae46f00c-thumb-standard

采购招标

2025年12月08日 广东客

福州市园开安筑建设有限公司33.125万元采购左海紫阳隐翠VR电子沙盘

b1f13d29819b45192cddc05330791d05-thumb-standard

采购招标

2025年12月05日 广东客

洛阳长兴农业机械有限公司采购拖拉机虚拟展示系统

3857c389ec617ced10a783586016693e-thumb-standard

采购招标

2025年12月05日 ovaliu

延安市人民医院32万元采购护理VR示教建设项目

93911ca2c28eac2ee9284d8bb42bf3dd-thumb-standard

采购招标

2025年12月04日 ovaliu

哈尔滨工业大学190万元采购数据手套VR设备全地形越野平台及协作机械臂

02892e4440550b99ca3589e0ac1f8d17-thumb-standard

采购招标

2025年12月04日 ovaliu

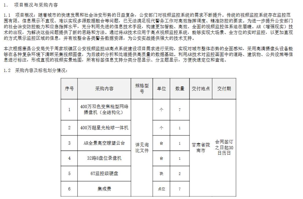
兰州大学第二医院230万元采购战争灾害及应急救援综合训练系统

659c20a75edfff7c02e75540c21a4e67-thumb-standard

采购招标

2025年12月03日 广东客

瑞昌市实验小学78万元采购AR科学探究室项目

第 1 页,共 6 页12345...»最旧 »

关注:

产品规格

  • quest3s-specs-thumb-small

    Meta Quest 3S 规格参数

  • pico4_ultra-thumb-small

    PICO 4 Ultra 规格参数

  • vision_pro_specs-thumb-small

    Apple Vision Pro 规格参数

  • quest3-specs-thumb-small

    Meta Quest 3 规格参数

  • PICO-4-Pro-thumb-small

    PICO 4 Pro 规格参数

数据报告

  • 618-thumb-small

    京东618战报:AI眼镜销量翻7倍,PICO销售额XR设备TOP1登顶

  • 0e0020f2370ddc6de559ee1f5e268c0f-thumb-small

    IDC:2025Q1全球智能眼镜出货148.7万台,同比增长82.3%

  • ai_glasses_talk-thumb-small

    〔视频〕深度分享AI眼镜的困境与出路

  • quest-store-report-2025-thumb-small

    2025 Quest Store平台统计报告:开发者规模6年翻100倍,VR App数量已超1万款

  • 2024-11-amazon-meta-sales-thumb-small

    2024年假日季大促销Meta Ray-Ban和Quest 3S亚马逊销量统计

  • jd_rank-thumb-small

    2024年11月京东XR设备畅销榜销量统计

  • jd_rank-thumb-small

    2024年双11京东XR设备销量统计

  • 2023-xr-thumb-small

    2023年AR/VR行业简要总结

  • 2019-meta_quest_vr_gamer_report-thumb-small

    Meta Quest VR游戏玩家细分调查报告-2019年

联系微信:ovalics

版权所有:广州映维网络有限公司 © 2025

备案许可:粤ICP备17113731号-2

备案粤公网安备:44011302004835号

友情链接: AR/VR行业导航

读者QQ群:251118691

Quest QQ群:526200310

开发者QQ群:688769630