跳至内容
  • 首页
  • 采购招标
  • 产品规格
  • 行业报告
  • 科研探索
  • 程序开发
  • 美国专利
  • XR工厂
  • Meta财报
  • Steam报告
  • GDC报告
06f45fbb8946044656768ad428b5e10e-thumb-standard

美国专利

2025年12月09日 ovaliu

苹果XR专利提出个性化虚拟化身的快速建模与实时动画方法

93911ca2c28eac2ee9284d8bb42bf3dd-thumb-standard

采购招标

2025年12月04日 ovaliu

哈尔滨工业大学190万元采购数据手套VR设备全地形越野平台及协作机械臂

ae9b2eda4fb173230bba2e81fc5b9962-thumb-standard

采购招标

2025年12月01日 ovaliu

昆明医科大学第一附属医院680万元采购XR临床技能培训中心教学系统

12b462a70b3d071d5b5b7167e56b2221-thumb-standard

科研探索

2025年11月28日 ovaliu

Meta与首尔大学提出GenHMC生成式AI方法提升VR虚拟头像真实性

9dc66611b3efa4816bed5f5720d01614-thumb-standard

美国专利

2025年11月24日 广东客

苹果XR专利提出端到端房间布局估算引擎

2adf9448506c7e08db189635b6fbe00f-thumb-standard

科研探索

2025年11月24日 广东客

纽约大学团队提出A3FR框架降低VR渲染延迟

c9f5bfa07888a8a795350816b90d7128-thumb-standard

采购招标

2025年11月24日 ovaliu

广西工商职业技术学院35万元采购虚拟现实专业课程资源包

945539291adbb72a694f02004f18d0bb-thumb-standard

科研探索

2025年11月20日 广东客

瑞士团队提出HyperGaussians技术改进3D高斯面部建模

f772cf55121ef4515f7050af0903f240-thumb-standard

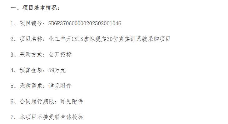
采购招标

2025年11月20日 ovaliu

烟台职业学院59万元采购化工单元虚拟现实3D仿真实训系统

e8cf909fa2024413e34c70f69fac514b-thumb-standard

采购招标

2025年11月18日 ovaliu

深圳市文旅公司697万元招标龙川VR影片内容制作服务

第 1 页,共 69 页12345...102030...»最旧 »

关注:

产品规格

  • quest3s-specs-thumb-small

    Meta Quest 3S 规格参数

  • pico4_ultra-thumb-small

    PICO 4 Ultra 规格参数

  • vision_pro_specs-thumb-small

    Apple Vision Pro 规格参数

  • quest3-specs-thumb-small

    Meta Quest 3 规格参数

  • PICO-4-Pro-thumb-small

    PICO 4 Pro 规格参数

数据报告

  • 618-thumb-small

    京东618战报:AI眼镜销量翻7倍,PICO销售额XR设备TOP1登顶

  • 0e0020f2370ddc6de559ee1f5e268c0f-thumb-small

    IDC:2025Q1全球智能眼镜出货148.7万台,同比增长82.3%

  • ai_glasses_talk-thumb-small

    〔视频〕深度分享AI眼镜的困境与出路

  • quest-store-report-2025-thumb-small

    2025 Quest Store平台统计报告:开发者规模6年翻100倍,VR App数量已超1万款

  • 2024-11-amazon-meta-sales-thumb-small

    2024年假日季大促销Meta Ray-Ban和Quest 3S亚马逊销量统计

  • jd_rank-thumb-small

    2024年11月京东XR设备畅销榜销量统计

  • jd_rank-thumb-small

    2024年双11京东XR设备销量统计

  • 2023-xr-thumb-small

    2023年AR/VR行业简要总结

  • 2019-meta_quest_vr_gamer_report-thumb-small

    Meta Quest VR游戏玩家细分调查报告-2019年

联系微信:ovalics

版权所有:广州映维网络有限公司 © 2025

备案许可:粤ICP备17113731号-2

备案粤公网安备:44011302004835号

友情链接: AR/VR行业导航

读者QQ群:251118691

Quest QQ群:526200310

开发者QQ群:688769630